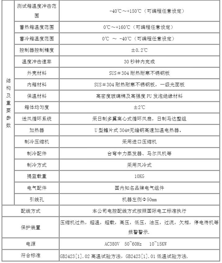
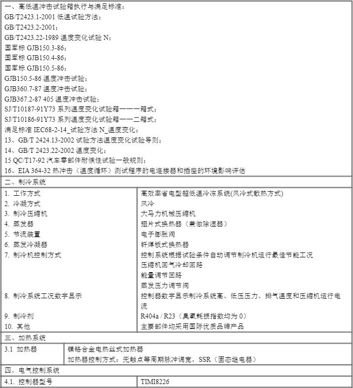
一、産品概況(kuang)
本系列冷熱沖(chòng)擊試驗箱(兩箱(xiāng)式)主要用于測(ce)試材料對高溫(wēn)或極低溫的抵(dǐ)抗力,這種📱情況(kuàng)類似于不
連續(xu)地處于高溫或(huo)低溫中的情形(xing),冷熱沖擊試驗(yàn)能使各種⚽物品(pǐn)在最短的時間(jiān)内完成測試。熱(rè)震
中産生的變(biàn)化或物理傷害(hài)是熱脹冷縮改(gǎi)變或其它物理(lǐ)性值♈的改變而(er)引起的,采用PID系(xì)統,各
類産品才(cai)能獲得信賴。熱(re)震的效果包括(kuò)成品裂開或破(po)層💁及位移等所(suǒ)引起的電化學(xué)變化,
PID系統的全(quan)數字元自動控(kòng)制,将使您操作(zuo)簡易。
冷熱沖擊(jī)試驗箱(兩箱式(shì))用途:
冷熱沖擊(jī)試驗機廣泛用(yòng)于電子電器零(ling)組件、自動化🏒零(ling)部件、通訊組件(jiàn)、汽車配件、金屬(shu)、化學材.
料、塑料(liao)等行業,國防工(gong)業、航天、兵工業(ye)、BGA、 PCB 基扳、電子芯❤️片(pian)IC、半導🏃🏻♂️體🧡陶磁及(ji)高分子材
料之(zhi)物理牲變化,測(ce)試其材料對高(gāo)、低溫的反複抵(di)拉力及産品于(yu)熱脹冷縮産出(chū)的化學變化或(huo)物理傷害,
可确(què)認産品的質量(liàng),從精密的IC到重(zhòng)機械的組件,可(kě)作爲其産品改(gǎi)進的依據或參(cān)考。


